近日,由联合国粮食及农业组织(以下简称“粮农组织”)主办的2025世界粮食论坛在意大利罗马正式开幕,作为亚洲企业代表,拼多多已连续两年受邀出席论坛。在...
2025-10-24 0
花100万听两天课,值不值?乍看荒唐,但胖东来真要这么干了——2026年起,每人收费100万元,每年只收不到10位企业家,两天研学加后续资源对接,所有收入还一分不留,全捐给“传播美好之路”。这到底是割韭菜,还是稀缺价值的合理定价?
说实在的,这事听起来确实有点“魔幻”。但在河南本地做商贸的一位朋友前几天悄悄告诉我,已有几位年营收超5亿元的区域连锁老板在私下打听报名通道。市场有真实需求,哪怕价格高得离谱,也说明这事没那么简单。
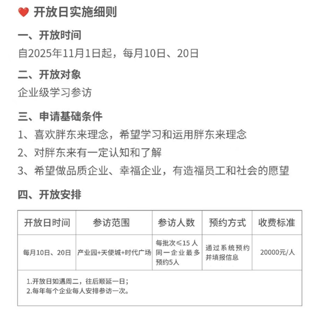
根据胖东来官方发布的信息,2026年起,企业将联合联商学院正式启动高端研学计划。每年举办2至3期,每期仅限10人以内参与,单人费用100万元。此外,创始人于东来本人还将提供每月一次、每次约3小时的闭门分享,收费50万元。这两项服务产生的全部收入,不进入胖东来任何利润账户,而是定向用于公益项目“传播美好之路”。这种“高收费+全捐赠”模式,在国内零售乃至整个实体商业领域都极为罕见。
坦白讲,这100万买的不是PPT课件,而是三样极度稀缺的东西:于东来本人的时间、胖东来内部验证过的管理方法论,以及一个高度同频的企业家圈层准入资格。
胖东来员工年均薪酬长期高出行业平均水平30%以上,顾客满意度连续多年位居全国商超榜首。其“自由与爱”的企业文化被无数企业研究,但真正能复制的几乎没有。而于东来本人极少对外公开演讲——过去五年中,有公开记录的露面不超过5次。此次开放的研学项目,每年最多提供约66小时的创始人相关时间(按3期×2天×5小时互动 + 12次×3小时闭门计算),但实际能与学员深度交流的时间可能不足30小时。这意味着,每小时“于东来认知”的单价超过30万元。
这价格贵吗?对比一下就清楚了。长江商学院CEO课程学费约70万元,周期长达18个月;哈佛商学院高级管理项目(AMP)收费约9万美元(约合65万元人民币),课程时长两周。胖东来的定价虽高,但聚焦极致小众、强互动、纯实战,且无后续课程推销或会员绑定。
更重要的是,100万元一分不进企业腰包,全部用于公益传播。这反而巧妙化解了“天价割韭菜”的质疑,转而成为一种用市场机制筛选真正认同其价值观者的实验——只有那些真心相信“商业可以向善”、并愿意为理念付费的企业家,才会跨过这道门槛。
对参与者而言,这是一次高成本但可能高回报的试错。数据显示,胖东来许昌时代广场店年坪效高达4.2万元/平方米,而中国连锁经营协会公布的2024年商超行业平均坪效仅为1.1万元/㎡;其人效也达到行业平均水平的2倍以上。若能真正理解其在三四线城市实现高复购、高毛利、高员工忠诚度的底层逻辑,100万可能只是管理优化后一个月的利润增量。
但对公众情绪而言,“百万元学费”极易触发“何不食肉糜”的反感。尤其在当前消费信心指数处于98.5(国家统计局2025年9月数据)的背景下,这种“天价研学”显得格格不入。
话说回来,如果这笔钱最终用于公益传播美好理念,且参与者确为实体经济实干者,而非流量网红或资本玩家,或许比某些明星一场直播带货赚几千万更值得宽容。讲真,普通人觉得离谱,恰恰说明这个产品根本不是为大众设计的。就像定制心脏手术或私人航天体验,贵不是问题,有没有独特价值才是关键。
重点来了:于东来这套打法,本质上是在用价格门槛过滤噪音。他不需要泛泛之交的“学习者”,只需要真正愿意躬身入局、践行“自由与爱”理念的同行者。而100万,就是那张入场券——贵,但干净。
别忽视这一点:胖东来过去几年几乎拒绝了所有资本和媒体的“合作”邀约,坚持不上市、不扩张、不加盟。如今突然开放研学,不是为了赚钱,而是想把一套被验证有效的商业哲学,传递给极少数“对的人”。这种克制与专注,在今天浮躁的商业环境中,反而成了最稀缺的资产。
更值得警惕的是,很多人只盯着“100万”这个数字,却忽略了背后的价值闭环。钱全捐了,等于参与者用真金白银投票支持“商业向善”的理念,同时获得一次深度接触中国零售业“异类样本”的机会。这不是消费,而是一种价值观投资。
在我看来,这件事的真正看点,不在于值不值100万,而在于它是否能撬动一批企业家重新思考:商业的终极目的,究竟是利润最大化,还是创造更美好的生活?胖东来用行动给出了答案,现在,它邀请极少数人一起验证这个答案。
所以,花100万参加胖东来两天研学,如果是你,你会为这种“极致稀缺的认知”买单吗?
相关文章
近日,由联合国粮食及农业组织(以下简称“粮农组织”)主办的2025世界粮食论坛在意大利罗马正式开幕,作为亚洲企业代表,拼多多已连续两年受邀出席论坛。在...
2025-10-24 0
2020年 5 月,台积电突然放出消息 —— 要在亚利桑那州凤凰城建芯片厂,一开始说投资 120 亿美元。当时所有人都觉得,这是台积电在响应美国喊的...
2025-10-24 0
花100万听两天课,值不值?乍看荒唐,但胖东来真要这么干了——2026年起,每人收费100万元,每年只收不到10位企业家,两天研学加后续资源对接,所有...
2025-10-24 0
Canonical在正在举行的Ubuntu Summit 25.10线上活动上正式宣布推出“Canonical Academy”,致力于针对Ubunt...
2025-10-24 0
《人民日报》2025年10月22日第3版创新中国,活力澎湃。今年三季度,中国规模以上高技术制造业增加值同比增速明显快于全部工业;信息传输、软件和信息技...
2025-10-24 0
【CNMO科技消息】10月23日,有数码博主曝光了一款小屏手机的配置信息。该博主称,这款手机搭载天玑9500+处理器,并将于明年发布。有网友猜测,这款...
2025-10-24 0
不久前,我国最大的人形机器人训练场在北京正式启用。各类人形机器人可以在这里进行“培训”,给未来规模化应用做准备。 这个训练场长啥样?机器人又是如何在这...
2025-10-24 0
新华社天津10月18日电 题:从“展台”到“蓝天”,低空经济如何“飞”得更好?新华社“新华视点”记者毛振华、杨文、李亭16日,为期四天的第七届中国天津...
2025-10-24 1
发表评论