首页 今日快讯文章正文

工业固废源头减量技术设备介绍!来自国家工业资源综合利用先进适用工艺技术设备目录(2025)

今日快讯 2025年10月10日 19:55 0 aa

为贯彻落实《固体废物污染环境防治法》,加快推进工业固废源头减量和规模化、高值化利用,提升再生资源综合利用水平,发展高端智能再制造,工业和信息化部、国家发展和改革委员会、生态环境部发布了《国家工业资源综合利用先进适用工艺技术设备目录(2025年版)》(以下简称《目录》),涵盖工业固废源头减量、工业固废综合利用、再生资源综合利用、机电产品再制造等重点领域。为更好发挥《目录》引导作用,搭建工业资源综合利用企业与需求用户的有效对接渠道,工业和信息化部节能与综合利用司组织编制了《目录》的供需对接指南,列举了《目录》中各项技术装备的主要支撑单位,并梳理了技术装备的适用范围、原理与工艺、技术指标、功能特性、应用案例等情况,供参考借鉴。


工业固废源头减量技术设备介绍!来自国家工业资源综合利用先进适用工艺技术设备目录(2025)

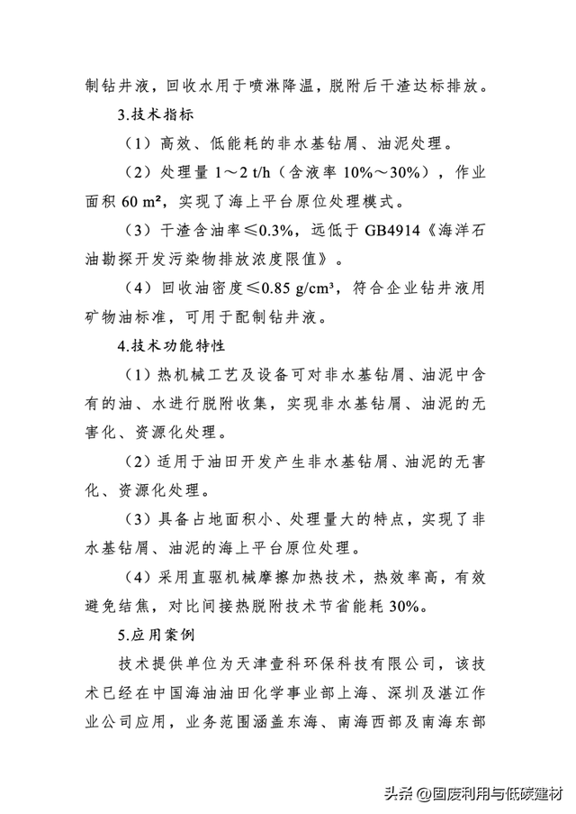
工业固废源头减量技术设备介绍!来自国家工业资源综合利用先进适用工艺技术设备目录(2025)


工业固废源头减量技术设备介绍!来自国家工业资源综合利用先进适用工艺技术设备目录(2025)

工业固废源头减量技术设备介绍!来自国家工业资源综合利用先进适用工艺技术设备目录(2025)

工业固废源头减量技术设备介绍!来自国家工业资源综合利用先进适用工艺技术设备目录(2025)


工业固废源头减量技术设备介绍!来自国家工业资源综合利用先进适用工艺技术设备目录(2025)

工业固废源头减量技术设备介绍!来自国家工业资源综合利用先进适用工艺技术设备目录(2025)

工业固废源头减量技术设备介绍!来自国家工业资源综合利用先进适用工艺技术设备目录(2025)

工业固废源头减量技术设备介绍!来自国家工业资源综合利用先进适用工艺技术设备目录(2025)

工业固废源头减量技术设备介绍!来自国家工业资源综合利用先进适用工艺技术设备目录(2025)

工业固废源头减量技术设备介绍!来自国家工业资源综合利用先进适用工艺技术设备目录(2025)

工业固废源头减量技术设备介绍!来自国家工业资源综合利用先进适用工艺技术设备目录(2025)

工业固废源头减量技术设备介绍!来自国家工业资源综合利用先进适用工艺技术设备目录(2025)


工业固废源头减量技术设备介绍!来自国家工业资源综合利用先进适用工艺技术设备目录(2025)

工业固废源头减量技术设备介绍!来自国家工业资源综合利用先进适用工艺技术设备目录(2025)

工业固废源头减量技术设备介绍!来自国家工业资源综合利用先进适用工艺技术设备目录(2025)

工业固废源头减量技术设备介绍!来自国家工业资源综合利用先进适用工艺技术设备目录(2025)

工业固废源头减量技术设备介绍!来自国家工业资源综合利用先进适用工艺技术设备目录(2025)

工业固废源头减量技术设备介绍!来自国家工业资源综合利用先进适用工艺技术设备目录(2025)

工业固废源头减量技术设备介绍!来自国家工业资源综合利用先进适用工艺技术设备目录(2025)


工业固废源头减量技术设备介绍!来自国家工业资源综合利用先进适用工艺技术设备目录(2025)

工业固废源头减量技术设备介绍!来自国家工业资源综合利用先进适用工艺技术设备目录(2025)


来源|工信部节能与综合利用司,仅供分享交流,图文版权归原作者。侵删。

欢迎关注

工业固废源头减量技术设备介绍!来自国家工业资源综合利用先进适用工艺技术设备目录(2025)

11月7日-11月9日,由建筑材料工业技术情报研究所、武汉理工大学、内蒙古科技大学、中国硅酸盐学会工艺岩石分会联合举办的“2025第八届全国冶金固废及尾矿处理利用学术与技术交流大会暨展览”将在湖北武汉召开。本次大会本次大会以“智汇创新 低碳共赢”为主题,主要围绕冶金固废、尾矿、工程渣土、淤泥、磷基固废等固废的理论基础研究、应用技术、产品、工艺、装备、标准、产业化、典型案例等全产业链内容开展深入交流和研讨

同期活动:

◆ 冶金固废学术与技术交流论坛

◆ 全国尾矿综合利用产业创新论坛

◆ 工程渣土与河湖淤泥低碳处置及高值利用论坛

◆ 工业固废碳矿化技术论坛

◆ 全国磷基固废资源化利用论坛

◆ 研究生论坛

固废技术、装备、产品展览展示

以实物、图片、影像、文字等多种形式直观展示冶金固废及尾矿处理与利用相关的先进装备、工艺、技术、产品等

建材行业标准《固废基胶凝材料应用技术规范》第二次工作会议;

低碳健康跑团。

更多会议详情请联系我们,联系人:(以下皆微信同号):

廖述聪 13651164324 王梦宇 13051321995

王雪蕊 18201399321 王 鑫 19921314665

发表评论

长征号 Copyright © 2013-2024 长征号. All Rights Reserved.  sitemap