秦皇云间 翼逐山海秦皇岛市“启穹计划”无人驾驶航空器试飞暨低空飞行服务平台演示活动举行石磊出席活动10月1日,秦皇岛市“启穹计划”无人驾驶航空器试飞暨...
2025-10-02 0
据微信公众号“中国驻墨西哥大使馆”10月1日消息:
日前,美国驻墨西哥使馆临时代办马克·约翰逊在参加墨美半导体论坛时发言声称“美国不会容忍在半导体等关键技术领域对中国依赖”。
并表示“美国需要墨西哥在这方面发挥关键作用”。
咦!这画风不对啊,不是美国一直制裁我们吗?可这话喊的,像是美国才是被制裁一样。
真是,几多算计,反害了卿卿性命。
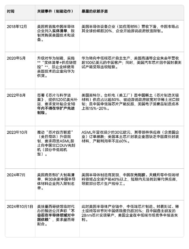
谁都记得,过去几年美国在半导体领域对中国的制裁有多狠。
又是出台《芯片与科学法案》,禁止美国企业向中国出口先进芯片及制造设备;
又是拉着盟友搞“芯片四方联盟”,试图把中国排除在全球半导体产业链之外;
甚至连中低端芯片制造环节都想卡脖子,把一批中国企业列入实体清单。
恨不得让中国半导体产业彻底“断粮”。
那时的美国,何等嚣张,一副“我掌握核心技术,就能拿捏全世界”的姿态。
可如今,约翰逊突然喊出“不容忍对中国依赖”,这话听着就离谱。
合着美国主动切断对华技术合作,转头却怕自己离不开中国?
说到底,是美国算错了两步棋。
中国不仅是半导体消费大国,在稀土提纯、中低端芯片制造、封装测试等产业链环节,早已形成难以替代的优势。
美国想把产业链从中国挪走,不仅成本飙升,还面临供应链断裂风险——
比如制造芯片所需的稀土,中国供应占比超80%,美国自己根本补不上;
美国越制裁,中国在芯片设计、制造设备等领域的自主研发脚步越快。
如今不仅中低端芯片实现自给,高端领域也在逐步突破。
反而让美国企业失去了中国这个庞大市场,急得跳脚。
更可笑的是,美国一边对中国搞制裁,一边怕“依赖中国”,转头就想拉墨西哥当“挡箭牌”。
可墨西哥真能替美国摆脱对中国的依赖吗?
恐怕是美国一厢情愿。
墨西哥的半导体产业基础薄弱,大量原材料和中间产品仍需从中国进口。
就算美国强行把部分产能转移过去,最终还是绕不开中国产业链。
美国这波操作,就像自己挖了个坑想埋别人,结果一不留神把自己也埋了半截。
说到底,美国这番表态,不过是制裁反噬后的慌不择路。
它本想通过封锁遏制中国半导体发展,却发现其离不开中国产业链的支撑。
真是“机关算尽太聪明,反误了卿卿性命”。
美国近年半导体制裁中国与自身依赖矛盾关键事件清单
相关文章
秦皇云间 翼逐山海秦皇岛市“启穹计划”无人驾驶航空器试飞暨低空飞行服务平台演示活动举行石磊出席活动10月1日,秦皇岛市“启穹计划”无人驾驶航空器试飞暨...
2025-10-02 0
IT之家 10 月 2 日消息,美国媒体 Semafor 北京时间今日凌晨报道称,根据知情人士透露,英特尔正就为 AMD 代工芯片与后者展开早期谈判,...
2025-10-02 0
据微信公众号“中国驻墨西哥大使馆”10月1日消息:日前,美国驻墨西哥使馆临时代办马克·约翰逊在参加墨美半导体论坛时发言声称“美国不会容忍在半导体等关键...
2025-10-02 1
每经编辑:陈柯名,向江林这是9月29日下午在阿富汗喀布尔拍摄的一条街道(手机照片)。新华社记者 李昂 摄据新华社,阿富汗当地时间29日下午,包括首都喀...
2025-10-02 0
IT之家 10 月 2 日消息,微软 Xbox 在宣布对 Xbox Game Pass 订阅计划进行调整的同时也表示 Xbox Cloud Gamin...
2025-10-02 0
来源:央视财经 1日上午,全球首个“双塔一机”光热储能电站在甘肃瓜州开始进入试运行阶段。光热储能电站,就是通过定日镜将太阳光聚焦至吸热塔,加热熔盐介质...
2025-10-02 0
高通及其子公司 Nuvia 终于在与 Arm 控股的法律纠纷中获重大胜利。此前,Arm 指控这家芯片制造商违反了与其芯片设计相关的许可协议。美国特拉华...
2025-10-02 0
国庆假期的第一天,AI行业迎来了重磅更新,OpenAI发布了全新产品——Sora App和Sora 2模型。 奥特曼发长文激动地表示,人类创造力即将迎...
2025-10-02 0
发表评论